14th August 2024
Pulsiv Limited, the Cambridge (UK) innovator of power electronics technology, have announced the release of the world’s most efficient* 65W USB-C GaN optimised reference design developed to address the complex challenges associated with thermal performance in power supplies. This ground-breaking and highly anticipated development is set to revolutionize the USB-C fast charging space by offering a unique combination of features and benefits not seen in other designs.
The PSV-RDAD-65USB reference design combines Pulsiv OSMIUM technology with an industry standard QR flyback and highly optimized, ultra-compact magnetics. It represents the first in a series of designs aimed at pushing the boundaries of power conversion by drastically lowering operating temperatures, minimizing losses, and reducing size to create a sustainable platform for the USB-C standard.
Pulsiv’s Chief Product Officer, Dr Tim Moore has been managing the development of this design and comments: “Our mantra has always been focused on developing solutions that ‘do more while using less’ and this design demonstrates how Pulsiv OSMIUM technology can deliver fast charging without the associated complexity of managing high temperatures. The demand for more power and faster charging of cordless products is rapidly increasing which impacts everything from mobile phones to power tools. This means more power is needed in a small form factor which is even more critical when developing in-wall/desk solutions which are sensitive to heat. With 30% lower component temperatures, no inrush current, and high efficiency, we enable designs to become safer, smaller, and be more reliable.”
Specification overview
- Input voltage range: 90 – 265VAC (no input voltage derating)
- Output voltage: 5 – 20VDC supporting PD3.0, QC4.0, BC1.2, & PPS (Fast Charging)
- Output power: 65W max
- Transformer temperature: 30.3°C above ambient
- Operating frequency: 125kHz
- Peak efficiency: 96%
- Average efficiency: 95%
- Half-active bridge: Included
- Line currents: 0.5A max
- Inrush current: Eliminated
- GaN optimised: Yes
- DC-DC converter: Quasi-resonant (QR) flyback
Taking ultra-cool operation & fast charging to a whole new level
The Pulsiv OSMIUM reference design demonstrates a significant improvement in thermal performance and reduces critical component temperatures by more than 30% compared to other designs. At full load, the flyback transformer reaches an impressive 33.9°C at 230VAC and 30.3°C at 265V above an ambient temperature of 26.1°C. This incredible achievement is likely to set a new benchmark and enables 65W fast charging in space constrained environments and/or heat sensitive applications such as in-wall plug sockets that incorporate USB-C connectivity.
(Pulsiv PSV-EBAD-65USB evaluation board: Vin = 230VAC; Vout = 20V; Iout = 3.25A; 26.1°C ambient)
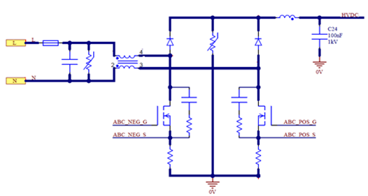
Optimize efficiency & space with a half-active bridge
Pulsiv OSMIUM technology senses AC line voltage and frequency to adjust capacitor charging time, therefore the circuit draws no line current at the AC zero voltage crossing. This enables a simple half-active bridge implementation to increase efficiency, especially at low line conditions. MOSFETs in the lower half of the AC to DC bridge are carefully controlled, in combination with high-side diodes. The half-active bridge in this design strikes the delicate balance between efficiency, cost, and complexity and supports universal input with efficiency gains of 0.7% at full load from a 115V AC supply.
(Pulsiv unique half-active bridge control)
Innovative magnetics reduce transformer size by 20%
Pulsiv OSMIUM technology generates a HVDC output that varies between the peak AC input and 150V to drive the QR flyback at maximum efficiency. The wider voltage range significantly reduces primary side inductance to enable the use of an EQ20 transformer which was developed in partnership with magnetics experts, Frenetic. Their CEO, Chema Molina comments: “Our team of magnetics experts have demonstrated that Pulsiv OSMIUM technology maximises efficiency and reduces the size of the flyback transformer to a level we’ve not seen before. This significant development will enable customers to improve performance, reduce size, and lower the cost of their design and we’re excited to be part of such an innovative solution”.
This results in a 20% size reduction and 50% efficiency improvement compared to an RM8 core typically used in other designs.”
Minimize losses with GaN optimization
GaN transistors from Innoscience have lowered the RDSon and parasitic capacitance to reduce losses and optimize cost in both the flyback and synchronous rectifier sub-systems. General Manager for Innoscience EMEA, Denis Marcon adds: “We’ve demonstrated that GaN technology is perfectly suited to increasing efficiency, reducing losses, and optimising cost but Pulsiv OSMIUM technology adds further benefits by significantly improving the overall performance and reducing energy waste. Their technology is truly game-changing, and I’m delighted that Pulsiv has chosen to incorporate Innoscience GaN devices in this reference design.”
Design package & evaluation boards
The PSV-RDAD-65USB document package is available to download free from the Pulsiv website and includes a datasheet, schematics, bill of materials, and Altium files. The PSV-EBAD-65USB evaluation board enables rapid lab testing and can be pre-ordered now for delivery in the second half of August through a network of franchised distribution partners including global stockist, Digikey.
(Pulsiv PSV-EBAD-65USB evaluation board)
For more information on this ground-breaking design, please visit www.pulsiv.com
About Pulsiv
Pulsiv was founded in 2013 by Dr Zaki Ahmed after he successfully patented new and intelligent methods for improving power conversion efficiency. Located in Cambridge (UK) and Plymouth (UK), we design and develop world-leading electronic solutions for AC to DC power supplies and solar energy applications using a growing suite of over 85 patents. Our unique power electronics technology can benefit billions of consumer and industrial devices, while also enhancing every photovoltaic installation around the world.
Our goal is to maximize performance, simplify thermal management, and reduce overall energy waste enabling future products to become safer, more reliable, and less harmful to the environment. Our team combines expertise in scientific research, intellectual property, product design, semiconductors, consumer devices, sales, marketing, and distribution to deliver best-in-class products that can be successfully deployed on a global scale.



